e Alberto Sarzi Sartori – Dottore, Laureando Magistrale*
Strategie e risultati nella filiera del Grana Padano
INTRODUZIONE
Il settore agroalimentare, in particolare quello lattiero–caseario, è cruciale per l’economia globale, la sicurezza alimentare e lo sviluppo rurale, ma deve affrontare la sfida della sostenibilità ambientale, dato l’alto contributo del settore zootecnico alle emissioni di gas serra. L’efficienza delle aziende agricole, intesa come capacità di convertire risorse in prodotti nutrienti, è fondamentale per ridurre le perdite di nutrienti e le emissioni, migliorando la sostenibilità ambientale ed economica. La qualità del latte, soprattutto in termini di proteine e grassi, è importante sia per la salute sia per la trasformazione casearia, influenzando anche i compensi agli allevatori.
Con un crescente interesse verso la sostenibilità, si sta adottando un approccio che integra il valore nutrizionale del latte nelle valutazioni ambientali. I prodotti DOP come il Grana Padano, pur rispettando norme rigorose per la qualità e la tradizione, devono trovare un equilibrio tra regolamenti e ottimizzazione ambientale.
IL CONTESTO DELLO STUDIO
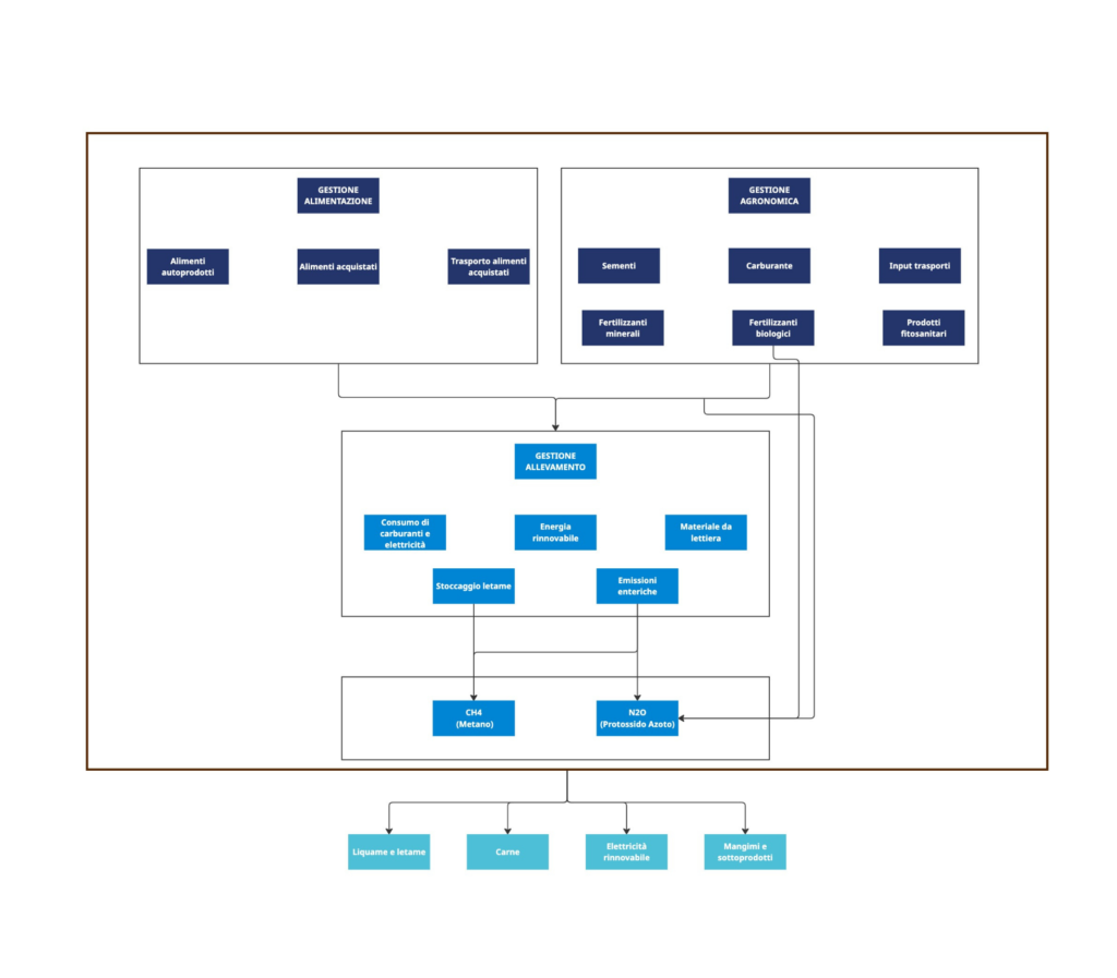
Lo studio ha coinvolto 19 aziende agricole conferenti latte a un medesimo caseificio della provincia di Piacenza. L’indagine ha avuto come oggetto la valutazione dell’impronta carbonica (carbon footprint, CF) associata sia alla produzione del latte destinato alla trasformazione in Grana Padano, sia al formaggio stagionato stesso. L’approccio metodologico si è basato su strumenti LCA (Life Cycle Assessment) aggiornati e coerenti con le linee guida internazionali, con un focus specifico sulle emissioni “farm-to-cheese”, ovvero dall’azienda agricola alla forma stagionata.
I NUMERI DELL’IMPATTO AMBIENTALE
Le aziende analizzate avevano in media 167 vacche da latte e una dimensione della mandria di circa 300 unità animali, con una produzione giornaliera di latte di circa 28,5 kg per vacca. La maggior parte della superficie agricola era dedicata alla produzione di foraggio, con un’autosufficienza alimentare del 66%. L’analisi delle performance ambientali ha evidenziato un’impronta carbonica del latte crudo corretto per grasso e proteina (FPCM) compresa tra 0,95 e 2,14 kg CO₂eq/kg FPCM dove i principali contributi all’impronta sono stati:
- Emissioni enteriche di metano (34%): derivate dalla fermentazione ruminale dei bovini, influenzate dalla qualità e dalla digeribilità della razione alimentare.
- Produzione e acquisto di alimenti (36%): includono le emissioni derivanti dalla coltivazione, lavorazione e trasporto dei mangimi, in particolare quelli non aziendali.
- Gestione delle deiezioni (24%): comprendono le emissioni di metano e protossido di azoto dai sistemi di stoccaggio e distribuzione dei reflui.
- Altri fattori minori (6%): legati a energia, trasporti, materiali di consumo e packaging.
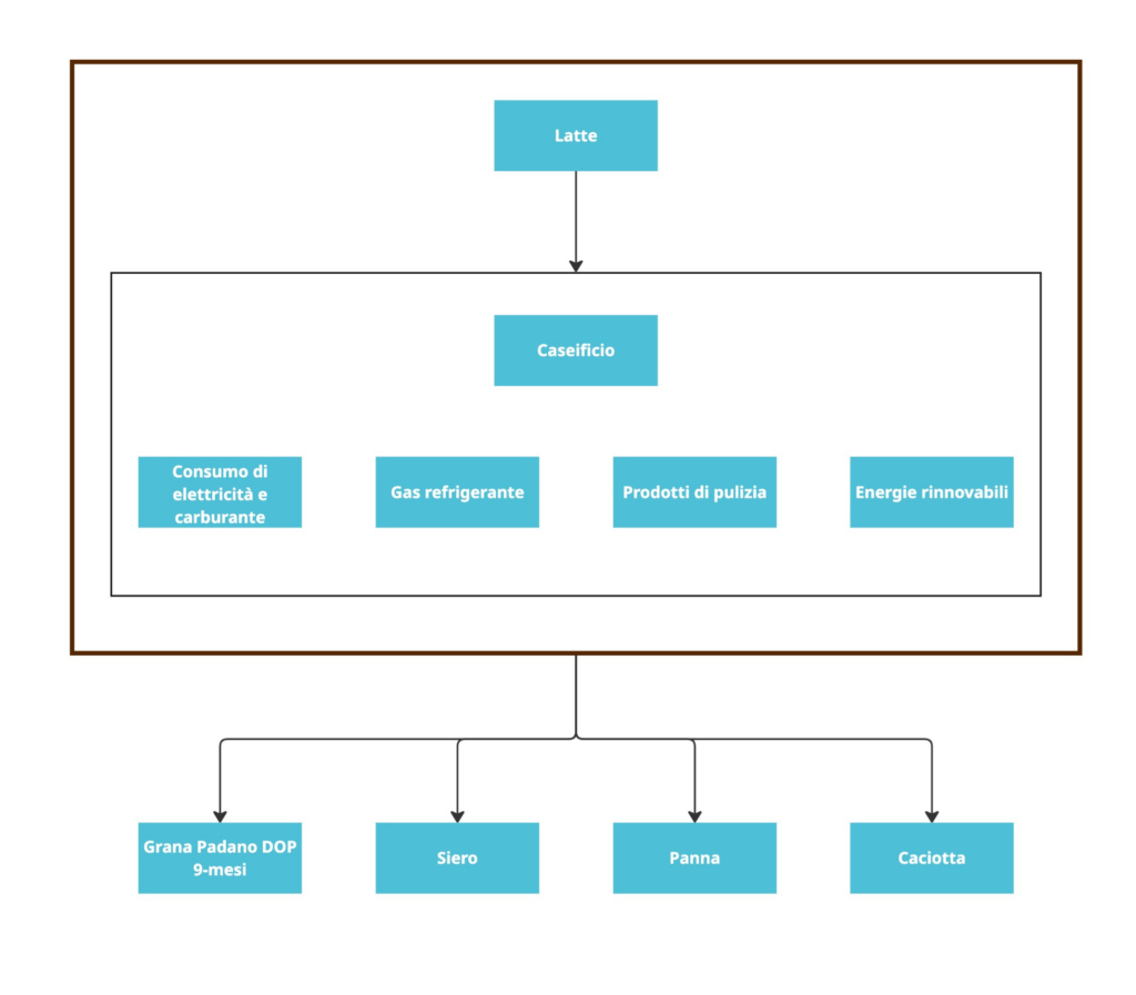
Per quanto riguarda il Grana Padano stagionato 9 mesi, l’impronta varia tra 16,96 e 23,07 kg CO₂eq/kg di formaggio: l’impronta di carbonio dovuta alla sua produzione deriva principalmente dalla fase agricola (98,70% dell’impronta).

EFFICIENZA PRODUTTIVA E RIDUZIONE DELL’IMPATTO
Una delle evidenze più forti dello studio è la stretta correlazione tra la produttività delle vacche da latte e la riduzione dell’impatto per unità di prodotto. In particolare, le aziende con una produttività più elevata (oltre 31 kg/die) mostrano una CF inferiore per kg di formaggio, grazie a una maggiore efficienza nell’uso dei mangimi e alla diluizione delle emissioni fisse (come quelle enteriche) su una quantità maggiore di latte prodotto.
QUALITÀ DEL LATTE E RESA ALLA CASEIFICAZIONE
Tuttavia, lo studio evidenzia anche un possibile trade-off tra quantità e qualità del latte: i gruppi con produttività inferiore ma qualità superiore (più grasso e caseina) possono ottenere una maggiore resa casearia, che a sua volta influenza positivamente l’efficienza ambientale della trasformazione.
In particolare, lo scenario che ha mostrato i valori inferiori di CF del Grana Padano è risultato essere caratterizzato da aziende con una produttività leggermente inferiore ma con una composizione media del latte pari a:
- Grasso: 4,00%
- Proteina: 3,50%
- Caseina: 2,68%
che ha permesso di migliorare la resa casearia del latte pari a 9,79 kg di Grana Padano/100 kg di latte in caldaia. Questi risultati hanno mostrato come anche modeste variazioni nella caseina (+1%) possono incidere fino al 10% sul rendimento: incentivare una produzione basata su latte ad alto valore tecnologico è una delle leve più immediate per ridurre le emissioni per kg di formaggio.
SCENARI DI MIGLIORAMENTO MODELLATI
Lo studio ha identificato diverse strategie efficaci per migliorare la sostenibilità ambientale della produzione lattiero-casearia. Tra le soluzioni più promettenti c’è l’ottimizzazione della razione alimentare: l’impiego di foraggi di alta qualità, l’integrazione con sottoprodotti come semi oleosi, lieviti probiotici e fibre digeribili, insieme a tecniche di precision feeding, permette di ridurre le emissioni enteriche e aumentare l’efficienza di conversione dell’energia alimentare. Queste pratiche richiedono però una formazione continua e strumenti di analisi rapida delle razioni.
Un altro fattore chiave riguarda l’origine dei mangimi: le aziende con minore impronta carbonica si distinguono per un’elevata autosufficienza foraggera (fino all’80%), minore dipendenza da mangimi acquistati e un uso più efficiente delle superfici coltivate. Investire in rotazioni sostenibili, colture azotofissatrici e sistemi di irrigazione intelligenti aumenta la resilienza ambientale e produttiva dell’azienda, contribuendo a ridurre il CF totale tra il 7 e il 9%.
Infine, la gestione dei reflui rappresenta circa un quarto dell’impatto ambientale totale e può essere efficacemente migliorata tramite tecnologie come la copertura dei lagoni, la separazione solido-liquido, la digestione anaerobica per la produzione di biogas e la fertirrigazione mirata. L’adozione combinata di almeno due di queste pratiche può ridurre le emissioni di metano e protossido di azoto fino al 15%, comportando una diminuzione media del 15-18% del CF aziendale complessivo.

RACCOMANDAZIONI OPERATIVE PER GLI ALLEVATORI
In sintesi, lo studio fornisce agli operatori della filiera alcune chiare indicazioni per ridurre l’impronta carbonica:
- Puntare su qualità e composizione del latte, non solo sulla quantità.
- Migliorare l’efficienza alimentare con razioni bilanciate e ad alta digeribilità.
- Aumentare l’autosufficienza aziendale foraggera.
- Monitorare periodicamente il carbon footprint aziendale come KPI ambientale.
- Adottare, in prospettiva, strumenti di Nutritional LCA per integrare le scelte tecniche e gestionali.
- Valutare l’adozione di tecnologie per la gestione sostenibile dei reflui.
- Favorire l’accesso a formazione continua e consulenze zootecniche specialistiche.
UNA FILIERA DOP SOSTENIBILE È POSSIBILE
Nonostante le rigide regole del disciplinare DOP, esistono ampie possibilità di riduzione dell’impatto ambientale nella produzione di Grana Padano, soprattutto nella fase primaria, ovvero nella produzione del latte. Azioni mirate e basate su dati concreti possono rendere l’intera filiera più sostenibile senza comprometterne la qualità favorendo la transizione verso una produzione di Grana Padano a bassa impronta carbonica. Con il supporto di ricerca, formazione e politiche di filiera orientate alla sostenibilità, il Grana Padano può continuare a essere un simbolo del Made in Italy, capace di coniugare tradizione e innovazione responsabile.
*presso il Dipartimento di Ingegneria Civile, Architettura, Ambiente, matematica (DICATAM) – AgroFood Research Hub, Università degli Studi di Brescia.
Fonti: Ferronato, G.; Tobanelli, N.; Bani, P.; Cattaneo, L. Carbon Footprint Assessment of Dairy Milk and Grana Padano PDO Cheese and Improvement Scenarios: A Case Study in the Po Valley (Italy). Animals 2025, 15, 811. https://doi.org/10.390/ani15060811





